专业供应太仓环氧树脂地坪漆 一站式解决方案,打造卓越工业地面
深圳货架厂咨询热线及行业选择指南
冠群驰骋商标注册第16类办公用品类查询与状态跟踪指南
皙秘儿CIIMYEL商标第3类注册与状态查询指南
青岛芳荣信息咨询 专业服务助力企业决策与发展
长沙无公害农产品科贸开发有限责任公司信息概览 工商、信用、财务及联络详情
陕西天赉外贸商品供应有限责任公司综合信息查询指南
鼻炎纸、牛乳纸、玻尿酸纸 当代年轻人的“用纸学问”与精致生活图鉴
产品信息咨询 全方位解析与高效获取指南
透明工厂 迈向信息全面与实时可视化的智造新纪元
专业门窗幕墙产品信息查询平台
柏仕商业贸易公司产品相册 信息咨询服务的可视化窗口
一站式获取胶粘剂信息 门窗幕墙网为您提供胶价格、公司与产品详情
景洪35公分滚圆机选购指南与设备咨询
广州羽圣弘 专业进口食品招商与商品信息咨询服务平台
触摸查询机厂家价格全解析 选购指南与预算规划
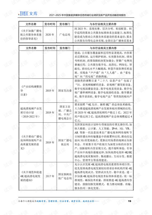
2021-2025年中国家庭多媒体信息终端行业调研及新产品开发战略咨询报告
基于Python网络爬虫的电子产品信息查询与可视化系统设计
广汽丰田南沙工厂扩建 新增年产20万台产能,助力区域产业升级
上海仁禾信息专业咨询,护航某知名半导体公司百亿级工厂顺利开园
如若转载,请注明出处:http://www.yuedutiandi.com/product/list-2.html